Размер шрифта
Цвет фона и шрифта
Изображения
Озвучивание текста
Обычная версия сайта
Силумин сервис
Engineering for everyone
+7 777 784 66 31
+7 777 784 66 31 Отдел продаж
+7 (701) 965-35-00 Отдел продаж
+7 (7232) 91-99-04
E-mail
info@ukservice.kz
Режим работы
Пн - Вс: 11.00 - 19.00
О компании
  • О компании
  • Лицензии
  • Отзывы
  • Вакансии
  • Партнеры
  • Наши клиенты
  • Новости
  • Проекты
    • Заказчик: ТОО «АлтайСтрой»
    • Обучающий тепловой пункт для студентов
    • Поставка декантерной центрифуги серии УЦ
    • Поставка разборных пластинчатых теплообменных аппаратов
Каталог
  • Теплообменные аппараты и оборудование
  • Сепараторы
  • Декантерные центрифуги
  • Котельное оборудование
  • Запорная арматура
  • Тепловые пункты
  • Тепловая автоматика / Системы теплового учета
  • Блочно-модульные котельные
  • Промышленные охладители
Услуги
  • Промывка и опрессовка
    • Системы отопления
  • Установка оборудования
    • Установка приборов коммерческого учета
  • Обслуживание оборудования
    • Ремонт и метрологическая поверка
  • Проектирование и производство
    • Проектирование инженерных систем
    • Проектирование тепловых пунктов
Информация
  • Доставка
  • Статьи
  • Вопрос-ответ
Контакты
Семей
Семей
+7 777 784 66 31
+7 777 784 66 31 Отдел продаж
+7 (701) 965-35-00 Отдел продаж
+7 (7232) 91-99-04
E-mail
info@ukservice.kz
Режим работы
Пн - Вс: 11.00 - 19.00
Силумин сервис
Engineering for everyone
О компании
  • О компании
  • Лицензии
  • Отзывы
  • Вакансии
  • Партнеры
  • Наши клиенты
  • Новости
  • Проекты
    • Заказчик: ТОО «АлтайСтрой»
    • Обучающий тепловой пункт для студентов
    • Поставка декантерной центрифуги серии УЦ
    • Поставка разборных пластинчатых теплообменных аппаратов
Каталог
  • Теплообменные аппараты и оборудование
    Теплообменные аппараты и оборудование
  • Сепараторы
    Сепараторы
  • Декантерные центрифуги
    Декантерные центрифуги
  • Котельное оборудование
    Котельное оборудование
  • Запорная арматура
    Запорная арматура
  • Тепловые пункты
    Тепловые пункты
  • Тепловая автоматика / Системы теплового учета
    Тепловая автоматика / Системы теплового учета
  • Блочно-модульные котельные
    Блочно-модульные котельные
  • Промышленные охладители
    Промышленные охладители
Услуги
  • Промывка и опрессовка
    Промывка и опрессовка
    • Системы отопления
  • Установка оборудования
    Установка оборудования
    • Установка приборов коммерческого учета
  • Обслуживание оборудования
    Обслуживание оборудования
    • Ремонт и метрологическая поверка
  • Проектирование и производство
    Проектирование и производство
    • Проектирование инженерных систем
    • Проектирование тепловых пунктов
Информация
  • Доставка
  • Статьи
  • Вопрос-ответ
Контакты
    Силумин сервис
    О компании
    • О компании
    • Лицензии
    • Отзывы
    • Вакансии
    • Партнеры
    • Наши клиенты
    • Новости
    • Проекты
      • Заказчик: ТОО «АлтайСтрой»
      • Обучающий тепловой пункт для студентов
      • Поставка декантерной центрифуги серии УЦ
      • Поставка разборных пластинчатых теплообменных аппаратов
    Каталог
    • Теплообменные аппараты и оборудование
      Теплообменные аппараты и оборудование
    • Сепараторы
      Сепараторы
    • Декантерные центрифуги
      Декантерные центрифуги
    • Котельное оборудование
      Котельное оборудование
    • Запорная арматура
      Запорная арматура
    • Тепловые пункты
      Тепловые пункты
    • Тепловая автоматика / Системы теплового учета
      Тепловая автоматика / Системы теплового учета
    • Блочно-модульные котельные
      Блочно-модульные котельные
    • Промышленные охладители
      Промышленные охладители
    Услуги
    • Промывка и опрессовка
      Промывка и опрессовка
      • Системы отопления
    • Установка оборудования
      Установка оборудования
      • Установка приборов коммерческого учета
    • Обслуживание оборудования
      Обслуживание оборудования
      • Ремонт и метрологическая поверка
    • Проектирование и производство
      Проектирование и производство
      • Проектирование инженерных систем
      • Проектирование тепловых пунктов
    Информация
    • Доставка
    • Статьи
    • Вопрос-ответ
    Контакты
      Семей
      +7 777 784 66 31 Отдел продаж
      +7 (701) 965-35-00 Отдел продаж
      +7 (7232) 91-99-04
      E-mail
      info@ukservice.kz
      Режим работы
      Пн - Вс: 11.00 - 19.00
      Силумин сервис
      Телефоны
      +7 777 784 66 31 Отдел продаж
      +7 (701) 965-35-00 Отдел продаж
      +7 (7232) 91-99-04
      E-mail
      info@ukservice.kz
      Режим работы
      Пн - Вс: 11.00 - 19.00
      Силумин сервис
      • О компании
        • О компании
        • О компании
        • Лицензии
        • Отзывы
        • Вакансии
        • Партнеры
        • Наши клиенты
        • Новости
        • Проекты
          • Проекты
          • Заказчик: ТОО «АлтайСтрой»
          • Обучающий тепловой пункт для студентов
          • Поставка декантерной центрифуги серии УЦ
          • Поставка разборных пластинчатых теплообменных аппаратов
      • Каталог
        • Каталог
        • Теплообменные аппараты и оборудование
        • Сепараторы
        • Декантерные центрифуги
        • Котельное оборудование
        • Запорная арматура
        • Тепловые пункты
        • Тепловая автоматика / Системы теплового учета
        • Блочно-модульные котельные
        • Промышленные охладители
      • Услуги
        • Услуги
        • Промывка и опрессовка
          • Промывка и опрессовка
          • Системы отопления
        • Установка оборудования
          • Установка оборудования
          • Установка приборов коммерческого учета
        • Обслуживание оборудования
          • Обслуживание оборудования
          • Ремонт и метрологическая поверка
        • Проектирование и производство
          • Проектирование и производство
          • Проектирование инженерных систем
          • Проектирование тепловых пунктов
      • Информация
        • Информация
        • Доставка
        • Статьи
        • Вопрос-ответ
      • Контакты
      • Семей
        • Города
        • Усть-Каменогорск
        • Астана
        • Актау
        • Актобе
        • Алматы
        • Атырау
        • Жезказган
        • Караганда
        • Кокшетау
        • Костанай
        • Кызылорда
        • Павлодар
        • Петропавловск
        • Риддер
        • Сарыозек
        • Семей
        • Талдыкорган
        • Тараз
        • Темиртау
        • Туркестан
        • Уральск
        • Шымкент
        • Экибастуз
      • +7 777 784 66 31 Отдел продаж
        • Телефоны
        • +7 777 784 66 31 Отдел продаж
        • +7 (701) 965-35-00 Отдел продаж
        • +7 (7232) 91-99-04
      • info@ukservice.kz
      • Пн - Вс: 11.00 - 19.00
      Теплообменное оборудование

      Теплообменные аппараты: виды, устройство, принцип работы

      Главная
      —
      Статьи
      —
      Теплообменное оборудование
      —Теплообменные аппараты: виды, устройство, принцип работы
      Подробнее
      Теплообменное оборудование
      25 октября 2024

      Теплообменники 

      Это техническое устройство, предназначенное для передачи тепла между нагретой средой и холодной. Чаще всего теплообмен осуществляется через элементы конструкции аппарата, хотя встречаются агрегаты, принцип действия которых основан на смешении двух сред.

      Области применения теплообменных аппаратов:

      • системы отопления;
      • металлургия;
      • энергетика;
      • тепловые пункты;
      • химическая и пищевая промышленности;
      • системы кондиционирования и вентилирования воздуха;
      • коммунальное хозяйство;
      • атомная и холодильная отрасли.

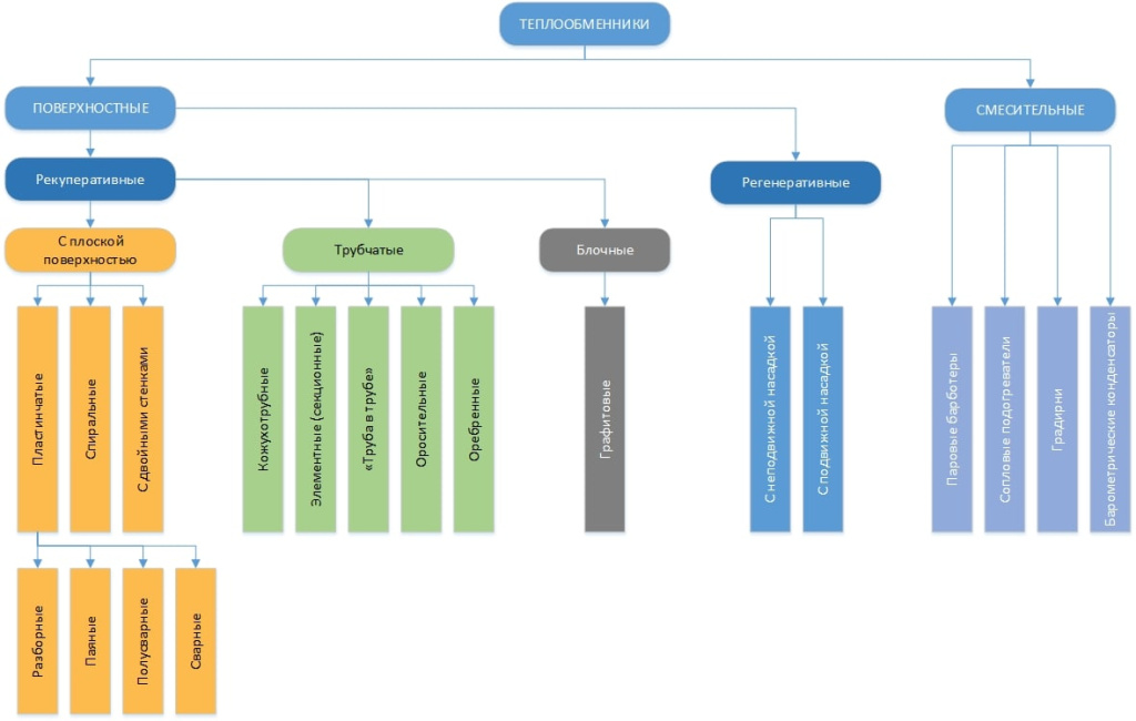
      Виды теплообменных аппаратов

      Теплообменники подразделяются на несколько групп в зависимости от:

      • типа взаимодействия сред (поверхностные и смесительные);
      • типа передачи тепла (рекуперативные и регенеративные);
      • типа конструкции;
      • направления движения теплоносителя и теплопотребителя (одноходовые и многоходовые).

      Наиболее наглядно классификация теплообменных аппаратов представлена на следующем изображении (если нужно увеличить картинку, то просто кликните по ней):

      Теплообменники класификация

      Рис. 1. Виды устройств теплообменников в зависимости от принципа работы

      По типу взаимодействия сред

      Поверхностные

      Теплообменные аппараты данного вида подразумевают, что среды (теплоноситель и теплопотребитель) между собой не смешиваются, а теплопередача происходит через контактную поверхность – пластины в пластинчатых теплообменниках или трубки в кожухотрубных.

      Смесительные

      Кроме поверхностных теплообменников используются агрегаты, в основе эксплуатации которых лежит непосредственный контакт двух веществ.

      Наиболее известным вариантом смесительных теплообменников являются градирни:

      теплообменники

      Рис. 2. Градирни – один из видов смесительных ТО


      Градирни используются в промышленности для охлаждения больших объемов жидкости (воды) направленным потоком воздуха.

      К смесительным теплообменникам относятся:

      • паровые барботеры;
      • сопловые подогреватели;
      • градирни;
      • барометрические конденсаторы.

      По типу передачи тепла

      Рекуперативные

      В данном виде устройств теплопередача происходит непрерывно через контактную поверхность. Примером такого теплообменного аппарата является пластинчатый разборный теплообменник.

      Регенеративные

      Отличаются от рекуператоров тем, что движение теплоносителя и теплопотребителя имеют периодический характер. Основная область применения таких установок – охлаждение и нагрев воздушных масс.

      Установки с подобным типом действия нужны в многоэтажных офисных зданиях, когда теплый отработанный воздух выходит из здания, но его энергию передают свежему входящему потоку.

      Теплообменник

      Рис. 3. Регенеративный теплообменник

      На изображении видно, как в теплообменник поступают 2 потока: горячий (I) и холодный (II). Проходя через коллектор 1, горячая среда нагревает гофрированную ленту, свернутую в спираль. В это время через коллектор 3, проходит холодный поток.

      Спустя какое-то время (от нескольких минут до нескольких часов), когда коллектор 1, заберет достаточное количество тепла (точное время зависит от тех. процесса), крыльчатки 2 и 4 поворачиваются.

      Таким образом изменяется направление потоков I и II. Теперь холодный поток идет через коллектор 1 и забирает тепло.

      По типу конструкции

      Вариаций конструкций теплообменных аппаратов очень много. Их выбор и подбор конкретной модели зависит от большого количества условий эксплуатации и технических характеристик:

      • мощность теплообменника;
      • давление в системе;
      • тип сред (агрессивные или нет);
      • рабочие температуры;
      • прочие требования.

      Подробную классификацию типов конструктивов теплообменных аппаратов можно посмотреть выше на Рис. 1.


      Принцип работы теплообменника

      Передняя и задняя плита имеют отверстия, которые подключаются к трубопроводу. По ним теплоноситель и теплопотребитель поступают внутрь агрегата.

      Теплообменники

      Рис. 4. Движение сред внутри пакета пластин

      Пристенный слой гофрированного типа, в условиях потока, имеющего большую скорость, начинает постепенно набирать турбулентность. Каждая среда перемещается на встречу друг другу с разных сторон пластины, чтобы избежать смешения.

      Параллельно расположенные пластины формируют рабочие каналы. Перемещаясь по всем каналам, каждая среда производит тепловой обмен и покидает внутренние пределы оборудования. Это означает, что все пластины являются самым важным элементом среди всех деталей теплообменника.

      Потоки внутри пластинчатого теплообменника могут идти по одноходовым и многоходовым схемам в зависимости от технических характеристик и условий решаемой задачи:

      теплообменники

      Рис. 5. Схемы движения теплоносителей в пластинчатом разборном теплообменнике в зависимости от принципа работы

      Заключение

      В данной статье вы смогли ознакомиться с видами теплообменников, их назначением, сферами применения. В следующей статье мы подробно рассмотрим пластинчатые теплообменники - в чем их особенность, какие виды существуют и как они отличаются между собой, поэтому подписывайтесь на e-mail рассылку и новости в соцсетях, чтобы не пропустить их.

      Стоит помнить, что в настоящее время кожухотрубные (кожухотрубчатые) теплообменники активно вытесняются пластинчатыми, поскольку последние более универсальны и просты в обслуживании.

      Если вам нужно подобрать теплообменник под свою задачу, то вы можете посмотреть модели, которые поставляет наша компании в соответствующих разделах каталога.

      Если же у вас возникают трудности, то свяжитесь с нашими инженерами или заполните форму:

      Оставьте заявку.
      Наш менеджер свяжется в ближайшее время.
      Получить консультацию

      Статьи
      Теплообменное оборудование
      19 сентября 2024
      Зачем нужна регулярная промывка теплообменника?
      Товары
      Рабочая температура сред,°С
      от -10 до +180
      Рабочее давление, бар
      до 25
      Рекомендуем
      Хит
      купить теплообменники
      Теплообменные аппараты и оборудование
      Паяные пластинчатые теплообменники
      Под заказ
      Цена по запросу
      Рабочая температура сред,°С
      до 400
      Рабочее давление, бар
      до 25
      Рекомендуем
      Теплообменник спиральный
      Теплообменные аппараты и оборудование
      Спиральный теплообменник
      Под заказ
      Цена по запросу
      Рабочая температура сред,°С
      От -40 до 350
      Рабочее давление, бар
      От вакуума до 32
      Хит
      Сварные теплообменники
      Теплообменные аппараты и оборудование
      Сварные теплообменники
      Под заказ
      Цена по запросу
      Рабочая температура сред,°С
      от -30 до +200
      Рабочее давление, бар
      до 25
      Хит
      Теплообменники
      Теплообменные аппараты и оборудование
      Разборные пластинчатые теплообменники
      Под заказ
      Цена по запросу
      Рекомендуем
      Хит
      Разборные пластинчатые теплообменники в пищевом исполнении
      Теплообменные аппараты и оборудование
      Разборные пластинчатые теплообменники в пищевом исполнении
      Под заказ
      Цена по запросу
      Рабочая температура сред,°С
      до 150
      Рабочее давление, бар
      до 10
      Пластинчатые испарители
      Теплообменные аппараты и оборудование
      Пластинчатые испарители
      Под заказ
      Цена по запросу
      Теплообменники
      Теплообменные аппараты и оборудование
      Сварные теплообменники из нержавеющей стали
      Под заказ
      Цена по запросу
      Рабочая температура сред,°С
      -50 до 600
      Материал
      Нержавеющая сталь 316L SST. Другие материалы - изготавливаются на заказ.
      купить теплообменник
      Теплообменные аппараты и оборудование
      PCHE (Теплообменники с вытравленными каналами)
      Под заказ
      Цена по запросу
      купить теплообменник
      Теплообменные аппараты и оборудование
      Теплообменники газ жидкость
      Под заказ
      Цена по запросу
      Рабочая температура сред,°С
      от -30 до +200
      Рабочее давление, бар
      От вакуума до 10
      Рекомендуем
      Купить Пластинчатый конденсатор
      Теплообменные аппараты и оборудование
      Пластинчатые конденсаторы
      Под заказ
      Цена по запросу
      Рабочая температура сред,°С
      от -30 до +200
      Рабочее давление, бар
      до 25
      Теплообменники
      Теплообменные аппараты и оборудование
      Полусварные пластинчатые теплообменники
      Под заказ
      Цена по запросу
      Рабочая температура сред,°С
      -50 до 600
      Рабочее давление, бар
      До 60
      кожухо пластинчетый теплообменник
      Теплообменные аппараты и оборудование
      Теплообменник кожухо-пластинчатый
      Под заказ
      Цена по запросу
      • Комментарии
      Загрузка комментариев...
      Назад к списку
      • Металлургическая отрасль 2
      • Cовременные технологии центрифуг 1
      • Блочно модульные котельные 1
      • Горнорудное производство 2
      • Котельное оборудование 1
      • Нефтегазовая отрасль 1
      • Помол табака и кофе. 1
      • Промышленные охладители 1
      • Расходомеры 1
      • Решения для нулевого сброса жидкости 1
      • Спиральные теплообменники 1
      • Твердые менералы 1
      • Тепловые пункты 2
      • Теплообменники альфа лаваль 1
      • Теплообменное оборудование 5
      Декантерные центрифуги декантерные центрифуги Переработка нефтешламов сепараторы теплообменники
      +7 777 784 66 31
      +7 777 784 66 31 Отдел продаж
      +7 (701) 965-35-00 Отдел продаж
      +7 (7232) 91-99-04
      E-mail
      info@ukservice.kz
      Режим работы
      Пн - Вс: 11.00 - 19.00
      info@ukservice.kz
      Услуги
      Промывка и опрессовка
      Установка оборудования
      Обслуживание оборудования
      Проектирование и производство
      Каталог
      Теплообменные аппараты и оборудование
      Сепараторы
      Декантерные центрифуги
      Котельное оборудование
      Блочно-модульные котельные
      Запорная арматура
      Тепловая автоматика / Системы теплового учета
      Тепловые пункты
      Насосное оборудование
      Промышленные охладители
      Компания
      О компании
      Лицензии
      Отзывы
      Вакансии
      Партнеры
      Наши клиенты
      Новости
      Проекты
      Информация
      Доставка
      Статьи
      Вопрос-ответ
      © 2026 Silumin - Service
      Политика конфиденциальности
      Карта сайта
      Сделано в веб-студии "Character"
      Разработка и продвижение сайтов